Set 3

cesm13_cam5clm45_2000_mmlnd8
and
cesm13_cam5clm45_2000_ctrl

Back to diagnostic sets

DIAG Set 3 - Line plots of DJF, MAM, JJA, SON and ANN zonal means



Surface Variables DJF MAM JJA SON ANN
PBLH Planetary boundary layer height plot plot plot plot plot
PS Surface pressure plot plot plot plot plot
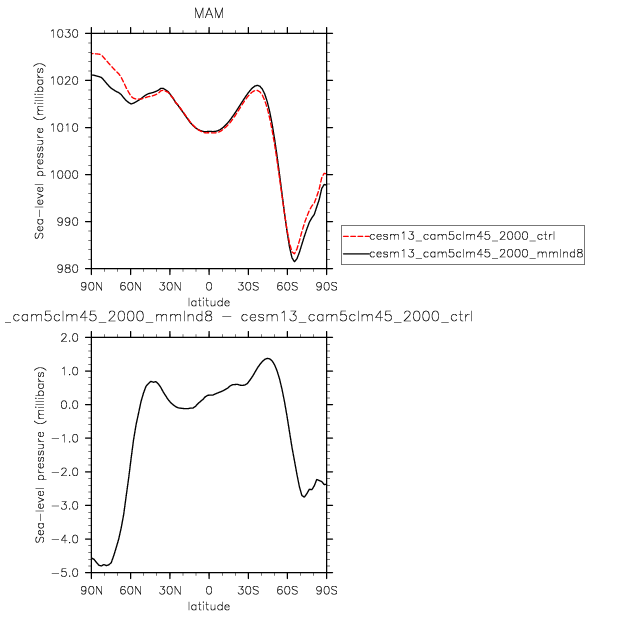
PSL * Sea level pressure plot plot plot plot plot
TAUX OCEAN * Zonal surface stress (ocean) plot plot plot plot plot
TREFHT * 2-meter air temperature plot plot plot plot plot
TREFHT LAND * 2-meter air temperature (land) plot plot plot plot plot
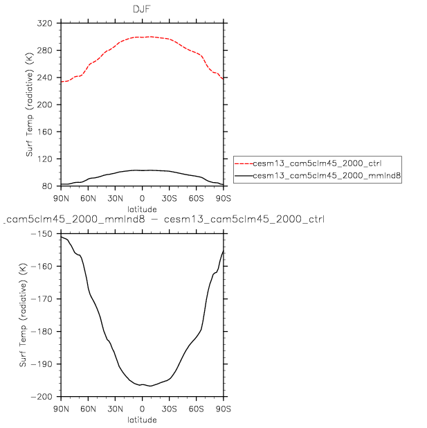
TS * Surface temperature plot plot plot plot plot
TS LAND * Surface temperature (land) plot plot plot plot plot








Hydrologic Cycle DJF MAM JJA SON ANN
EP * Evaporation - precipiation plot plot plot plot plot
PRECT * Precipitation rate plot plot plot plot plot
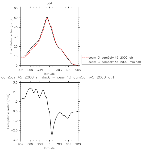
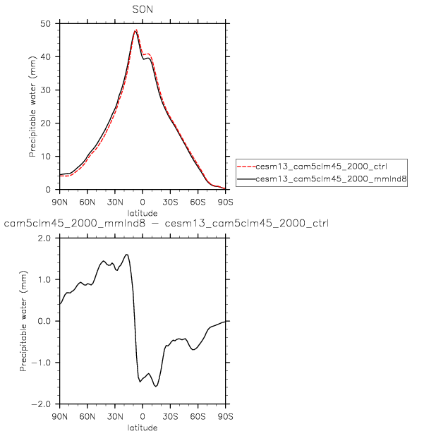
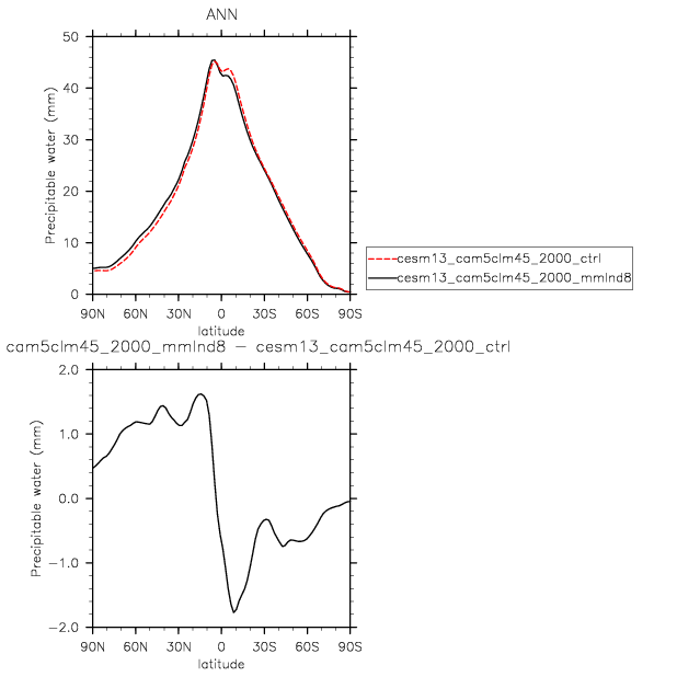
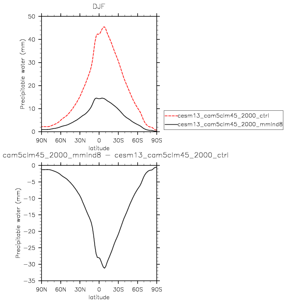
PREH2O * Total precipitable water plot plot plot plot plot
QFLX * Surface water flux plot plot plot plot plot







Surface Energy Fluxes DJF MAM JJA SON ANN
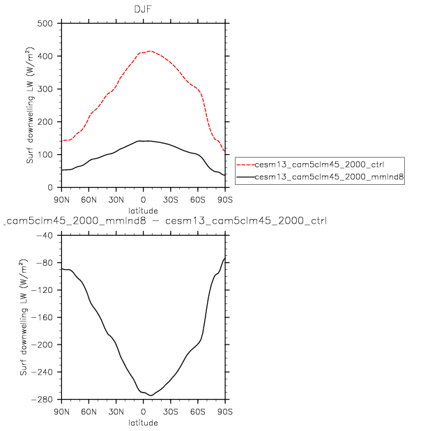
FLDS Longwave downwelling flux plot plot plot plot plot
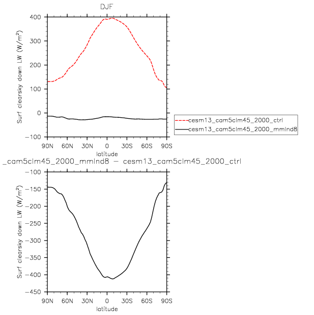
FLDSC Clearsky longwave downwelling flux plot plot plot plot plot
FLNS * Net longwave flux plot plot plot plot plot
FLNSC * Clearsky net longwave flux plot plot plot plot plot
FSDS Shortwave downwelling flux plot plot plot plot plot
FSDSC Clearsky SW downwelling flux plot plot plot plot plot
FSNS * Net shortwave flux plot plot plot plot plot
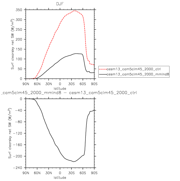
FSNSC * Clearsky net shortwave flux plot plot plot plot plot
LHFLX * Latent heat flux plot plot plot plot plot
RESSURF * Residual energy flux plot plot plot plot plot
SHFLX * Sensible heat flux plot plot plot plot plot







Top of Model Energy Fluxes DJF MAM JJA SON ANN
FLNT * Net longwave flux plot plot plot plot plot
FLNTC * Clearsky net longwave flux plot plot plot plot plot
FSNT * Net shortwave flux plot plot plot plot plot
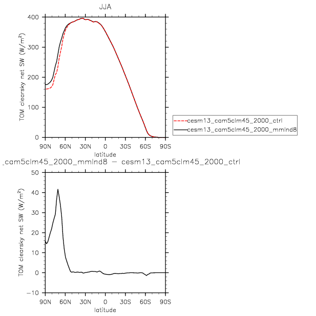
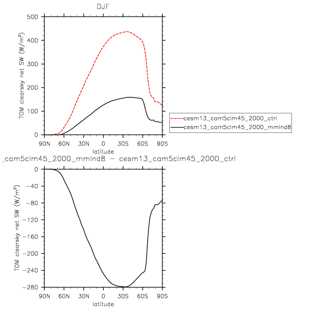
FSNTC * Clearsky net shortwave flux plot plot plot plot plot
LWCF * Longwave cloud forcing plot plot plot plot plot
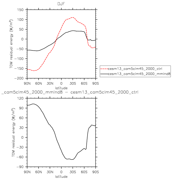
RESTOM Residual Flux at TOM (fsnt-flnt) plot plot plot plot plot
SOLIN Incoming solar radiation plot plot plot plot plot
SWCF * Shortwave cloud forcing plot plot plot plot plot







Cloud Variables DJF MAM JJA SON ANN
CLDHGH High-level cloud cover plot plot plot plot plot
CLDLOW Low-level cloud cover plot plot plot plot plot
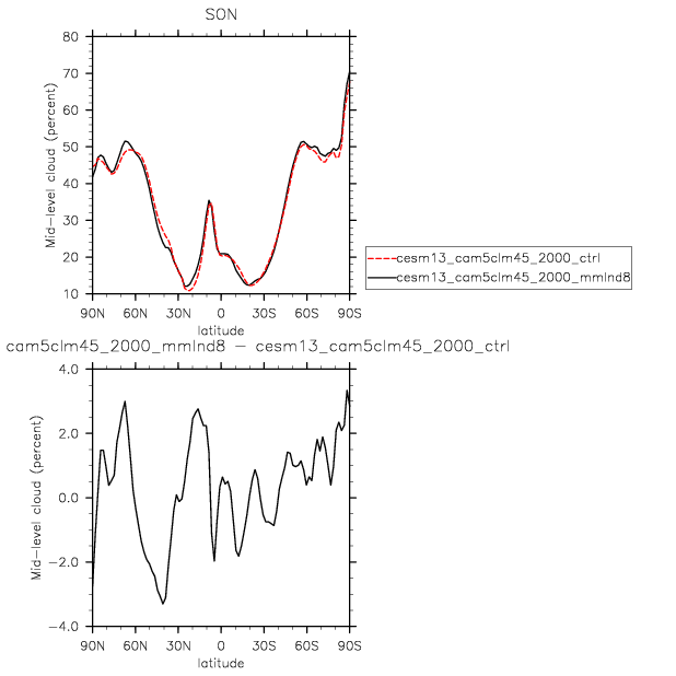
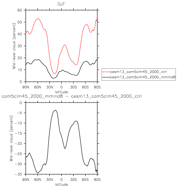
CLDMED Mid-level cloud cover plot plot plot plot plot
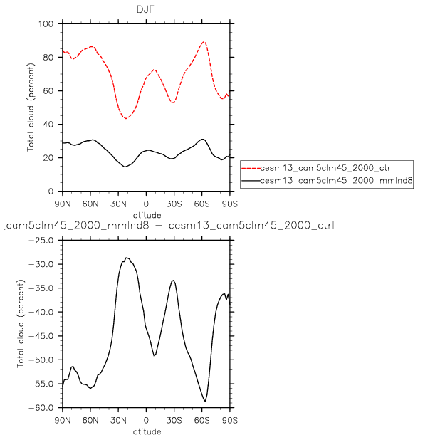
CLDTOT * Total cloud cover plot plot plot plot plot
TGCLDIWP Total grid-box cloud liquid water path (ice) plot plot plot plot plot
TGCLDLWP Total grid-box cloud liquid water path (liquid) plot plot plot plot plot
TICLDIWP Total integrated in-cloud ice WP plot plot plot plot plot
TICLDLIQWP Total integrated in-cloud liquid WP plot plot plot plot plot
TICLDLWP Total integrated in-cloud liquid+ice WP plot plot plot plot plot







Meridional Eddy Fluxes DJF MAM JJA SON ANN
VBSTAR_TBSTAR Stationary Heat Flux plot plot plot plot plot
VPTP_BAR Transient Heat Flux plot plot plot plot plot
VBSTAR_QBSTAR Stationary Moisture Flux plot plot plot plot plot
VPQP_BAR Transient Moisture Flux plot plot plot plot plot
VBSTAR_UBSTAR Stationary Momentum Flux plot plot plot plot plot
VPUP_BAR Transient Momentum Flux plot plot plot plot plot







Aerosols DJF MAM JJA SON ANN
AODVIS Aerosol Optical Depth plot plot plot plot plot
AODDUST Dust Optical Depth plot plot plot plot plot







CFMIP Observation Simulator Package (COSP) Primary Diagnostics

CALIPSO GOCCP 2007-2010 DJF MAM JJA SON ANN
CLDTOT_CAL Total cloud amount plot plot plot plot plot
CLDLOW_CAL Low-level cloud amount plot plot plot plot plot
CLDMED_CAL Mid-level cloud amount plot plot plot plot plot
CLDHGH_CAL High-level cloud amount plot plot plot plot plot







ISCCP-COSP From D1 Daytime Jul1983-Sep2008 DJF MAM JJA SON ANN
CLDTOT_ISCCPCOSP Total cloud amount (tau > 0.3) plot plot plot plot plot
CLDTHICK_ISCCPCOSP Optically thick cloud amount (tau > 23.0) plot plot plot plot plot







MISR L3 CTH-OD V5 Mar2000-Nov2009 DJF MAM JJA SON ANN
CLDTOT_MISR Total cloud amount (tau > 0.3) plot plot plot plot plot
CLDTHICK_MISR Optically thick cloud amount (tau > 23.0) plot plot plot plot plot







MODIS-COSP 2003-2010 DJF MAM JJA SON ANN
CLDTOT_MODIS Total cloud amount (tau > 0.3) plot plot plot plot plot
CLDTHICK_MODIS Optically thick cloud amount (tau > 23.0) plot plot plot plot plot







Additional COSP Diagnostics

CALIPSO GOCCP 2007-2010 DJF MAM JJA SON ANN
CLDTOT_CAL Total cloud amount plot plot plot plot plot
CLDLOW_CAL Low-level cloud amount plot plot plot plot plot
CLDMED_CAL Mid-level cloud amount plot plot plot plot plot
CLDHGH_CAL High-level cloud amount plot plot plot plot plot







CLOUDSAT-COSP From Level 2 GEOPROF Jun2006-Nov2010 DJF MAM JJA SON ANN
CLDTOT_CS2 Total cloud amount plot plot plot plot plot







ISCCP-COSP From D1 Daytime Jul1983-Sep2008 DJF MAM JJA SON ANN
CLDTOT_ISCCPCOSP Total cloud amount (tau > 0.3) plot plot plot plot plot
CLDLOW_ISCCPCOSP Low-topped cloud amount (tau > 0.3) plot plot plot plot plot
CLDMED_ISCCPCOSP Mid-topped cloud amount (tau > 0.3) plot plot plot plot plot
CLDHGH_ISCCPCOSP High-topped cloud amount (tau > 0.3) plot plot plot plot plot
CLDTHICK_ISCCPCOSP Optically thick cloud amount (tau > 23.0) plot plot plot plot plot
MEANPTOP_ISCCPCOSP Mean cloud top pressure plot plot plot plot plot
MEANCLDALB_ISCCPCOSP Mean cloud albedo plot plot plot plot plot







MISR L3 CTH-OD V5 Mar2000-Nov2009 DJF MAM JJA SON ANN
CLDTOT_MISR Total cloud amount (tau > 0.3) plot plot plot plot plot
CLDLOW_MISR Low-topped cloud amount (tau > 0.3) plot plot plot plot plot
CLDMED_MISR Mid-topped cloud amount (tau > 0.3) plot plot plot plot plot
CLDHGH_MISR High-topped cloud amount (tau > 0.3) plot plot plot plot plot
CLDTHICK_MISR Optically thick cloud amount (tau > 23.0) plot plot plot plot plot







MODIS-COSP 2003-2010 DJF MAM JJA SON ANN
CLDTOT_MODIS Total cloud amount (tau > 0.3) plot plot plot plot plot
CLDLOW_MODIS Low-topped cloud amount (tau > 0.3) plot plot plot plot plot
CLDMED_MODIS Mid-topped cloud amount (tau > 0.3) plot plot plot plot plot
CLDHGH_MODIS High-topped cloud amount (tau > 0.3) plot plot plot plot plot
CLDTHICK_MODIS Optically thick cloud amount (tau > 23.0) plot plot plot plot plot
CLIMODIS Total ice cloud amount plot plot plot plot plot
CLWMODIS Total liquid cloud amount plot plot plot plot plot
IWPMODIS Mean ice water path plot plot plot plot plot
LWPMODIS Mean liquid water path plot plot plot plot plot
PCTMODIS Mean cloud top pressure plot plot plot plot plot
REFFCLIMODIS Mean effective radius (ice clouds) plot plot plot plot plot
REFFCLWMODIS Mean effective radius (liquid clouds) plot plot plot plot plot
TAUILOGMODIS Log-weighted mean optical thickness (ice clouds) plot plot plot plot plot
TAUWLOGMODIS Log-weighted mean optical thickness (liquid clouds) plot plot plot plot plot
TAUTLOGMODIS Log-weighted mean optical thickness (all clouds) plot plot plot plot plot
TAUIMODIS Mean optical thickness (ice clouds) plot plot plot plot plot
TAUWMODIS Mean optical thickness (liquid clouds) plot plot plot plot plot
TAUTMODIS Mean optical thickness (all clouds) plot plot plot plot plot

* WGNE diagnostic variable