Fuzzy Logic Toolbox | ![]() ![]() |
Generalized bell-shaped built-in membership function.
Synopsis
y = gbellmf(x,params)
Description
The generalized bell function depends on three parameters a, b, and c as given by
where the parameter b is usually positive. The parameter c locates the center of the curve. Enter the parameter vector params
, the second argument for gbellmf, as the vector whose entries are a, b, and c, respectively.
Example
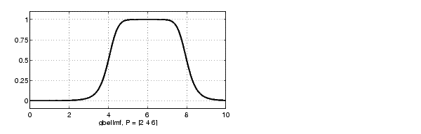
x=0:0.1:10; y=gbellmf(x,[2 4 6]); plot(x,y) xlabel('gbellmf, P=[2 4 6]')![]()
See Also
dsigmf
, gaussmf
, gauss2mf
, evalmf
, mf2mf
, pimf
, psigmf
, sigmf
, smf
, trapmf
, trimf
, zmf
![]() | gaussmf | genfis1 | ![]() |